На прошлой неделе были собраны первые образцы беспроводного сабвуфера для LED телевизора.
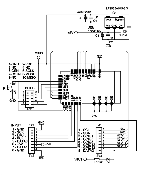
- Передатчик/приемник цифрового аудио PurePath. Собрано два варианта. Один с усилителем СС2590, другой без. Фото 1.
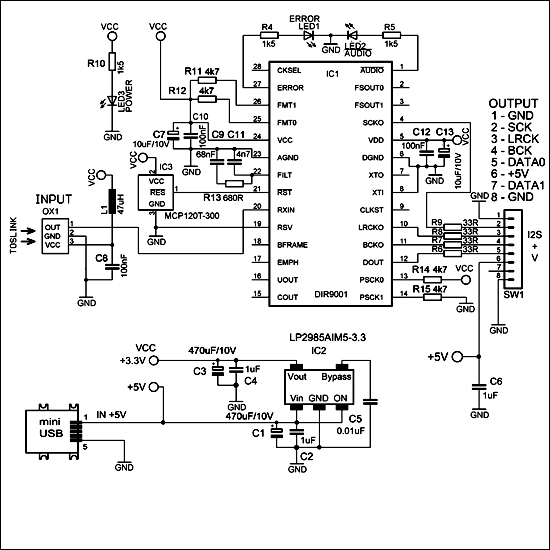
- SPDIF декодер (DIR9001). На фото 2. Декодер с пристёгнутым передатчиком.
Фото 1
Фото 2
Что сразу не понравилось:
- Нестабильность на большой мощности передатчика. Когда плата передатчика пристегнута к плате декодера антенна(2.4 ГГц) оказывается непосредственно над микросхемой DIR9001. Это соседство оказалось несовместимым. Работа декодера была очень не стабильна. Причем, если установить передатчик без усилителя мощности, то всё хорошо и стабильно. Но дальность не более 25 метров. Если установить плату передатчика с усилителем мощности, то дальность передачи увеличивается до 60 метров (Может больше. Мне негде было испытывать.), но работа декодера постоянно срывалась.
- Питание. Напряжение питания у всех микросхем 3.3 В. А питание всей конструкции от USB (5 В.) поэтому изначально предполагалось, что стабилизатор установлен только на плате декодера, а 3.3 В через разъемы распределяется на передатчик. Это оказалось не очень удобно, так как в процессе испытаний возникли идеи использовать передатчик в различных других конструкциях. Т.е в каждой новой плате-источнике звука в дальнейшем нужно будет предусмотреть источник 3.3В, что не очень удобно.
Внимательно изучив эти проблемы и неудобства, решено сделать новую унифицированную версию со следующими изменениями:
- Платы залить полигоном из меди – для предотвращения влияния ВЧ излучения.
- На каждой плате установить параметрический стабилизатор на 3,3 В. А на аудиоконвертере ещё и на 1,8 В. Тем самым мы получим унифицированные модули с широким диапазоном питания.
Поэтому схемы меняем! Платы переразводим!
Новые схемы.
SPDIF декодер (DIR9001)
Передатчик/приемник цифрового аудио PurePath (СС8520 + CC2590).
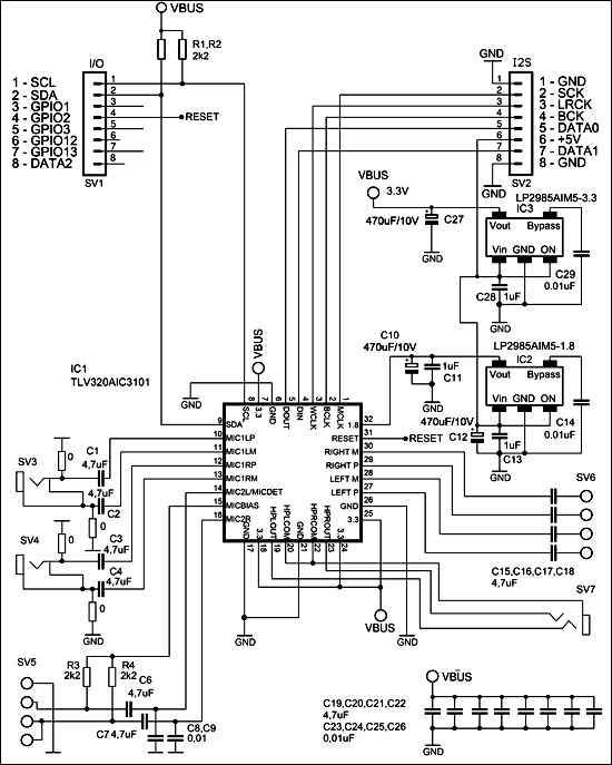
Аудиоконвертер (TLV320AIC3101).





