Юрий Садиков
г. Москва
Шестиканальная цветомузыкальная приставка NK294
В конце 70-х годов прошлого века у радиолюбителей пользовалась повышенным вниманием трехканальная тиристорная схема цветомузыкальной приставки, работающая по фильтровому принципу. Звуковой сигнал с выхода усилителя через трансформатор поступал на вход приставки, разделялся пассивными фильтрами на низкочастотную (НЧ), среднечастотную (СЧ) и высокочастотную (ВЧ) составляющие и подавался на управляющие входы тиристоров КУ202Н, которые открывались и “подключали” к сети переменного напряжения 220 В гирлянды разноцветных лампочек. К НЧ каналу подключали красные лампы, к СЧ каналу – желтые, а к ВЧ каналу – зелёные (или синие). Схема подобной приставки представлена на рис.1. Трансформатор использовался любым с коэффициентом трансформации 1:2…1:10, например, от радиоточки. Схема приставки надежно работала, не требовала никакой настройки, была простая и дешевая. У схемы был один существенный недостаток: при низком коэффициенте трансформации трансформатора на вход приставки нужно было подавать высокий уровень сигнала, что не всегда было безопасно для транзисторного усилителя.
Рис.1. Схема цветомузыкальной приставки конца 70-х годов.
Шло время, разрабатывались новые схемы цветомузыкальных приставок, увеличивалось число каналов, но интерес к ним не ослабевал и не ослабевает.
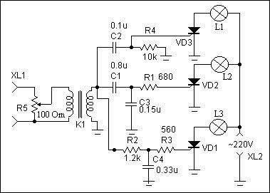
Вниманию начинающих радиолюбителей предлагается несложная схема шестиканальной цветомузыкальной приставки NK294. Приставка питается по бестрансформаторной схеме от сети переменного напряжения 220 В и работает по вышеописанному фильтровому принципу, с разделением звукового сигнала на НЧ, СЧ и ВЧ составляющие. Предусмотрена регулировка уровней сигнала в каждом канале. Компоненты звукового сигнала поступают на управляющие входы шести тиристоров, к которым подключаются разноцветные электрические лампочки напряжением 220 В. Схема приставки приведена на рис.2.
Рис.2. Принципиальная схема приставки NK294.
Важное отличие данной схемы от схемы на рис.1 – это отсутствие гальванической связи устройства с усилителем низкой частоты. Звуковой сигнал “улавливается” двумя электретными микрофонами, расположенными недалеко от колонок стереосистемы, усиливается двумя парами транзисторов Т1-Т2 и Т3 – Т4, включенными по схеме с общим эмиттером, далее разделяется при помощи простейших C фильтров (С3 – С8) на шесть каналов и подается на управляющие входы тиристоров ТН1 – ТН6. Уровни звуковых составляющих можно регулировать при помощи потенциометров Р1 – Р6. Питающее напряжение на транзисторы Т1 – Т4 подается со стабилитрона D2 через выпрямляющий диод D1 от сети 220 В.
Технические характеристики
- Напряжение питания приставки: 220 В
- Нагрузка на канал: 500 Вт
- Размеры печатной платы: 70х100 мм
Наибольший цветовой эффект достигается при подключении к каждому из шести каналов разноцветных ламп накаливания, общей мощностью не более 500 Вт.
Общий вид цветомузыкальной приставки представлен на рис.3, а монтажная схема – на рис.4.
Рис.3. Общий вид приставки.
Рис.4. Монтажная схема приставки.
Перечень компонентов для самостоятельной сборки
- Тиристоры (TH1…ТH6) - C106D1 (КУ202Н, TIC106M);
- транзисторы (T1…T4) - SC238 (ВС238, C38);
- резисторы R1 - 10 кОм, 2 Вт; R2, R3 – 4,7 кОм; R4, R5, R9, R10 – 1 МОм; R6, R7 R11, R12 - 2,2 кОм; R8 - 12 кОм;
- диод D1 - 1N4004 (4201AA); D2 – стабилитрон на 12 В;
- конденсаторы C1 - 470 мкФ/16 В; С2 - 47 мкФ/10 В; С3, C6 - 1 мкФ/50 В; C4, C7 - 2,2 мкФ/50 В; C5, C8 - 4,7 мкФ/50 В; C9…C12 - 0,082 мкФ (823J);
- подстроечные резисторы (P1…P6) - 10 кОм;
- микрофоны (MIC1, MIC2) – любые электретные, например, МКЭ-2.
ВНИМАНИЕ!
Устройство работает от сети 220 В, это опасно! Плата должна быть изолирована так, чтобы исключить возможность касания к токоведущим элементам. Провода гирлянд должны быть хорошо изолированы, и не иметь оголённых участков.
Бегущие огни 220 В 3х500 Вт NK296
На рис. представлена трехканальная схема "Бегущих огней", работающая от сети переменного напряжения 220 В: электрические лампочки зажигаются друг за другом. Такой режим работы определяется временем заряда-разряда конденсаторов С2, С3 и С4, напряжения на которых попеременно открывают и закрывают транзисторы Т1, Т2 и Т3, подключенные к управляющим входам тиристоров ТН1, ТН2 и ТН3. В цепи тиристоров подключены электрические лампы. Скорость переключения лампочек регулируется переменным резистором Р. Резистор R1 предназначен для ограничения входного тока, R2 – R15 задают режимы работы транзисторов, конденсатор C1 сглаживает пульсации выпрямленного диодами D1 – D4 напряжения.
Устройство не нуждается в дополнительном источнике питания. Мощность каждого канала составляет 500 Вт. Размеры печатной платы: 70х70 мм.
Фотография устройства приведена на рис.6, а монтажная схема – на рис.7.
Рис.5. Принципиальная схема устройства.
Рис.6. Фотография устройства.
Рис.7. Монтажная схема.
Перечень компонентов для самостоятельной сборки
- Транзисторы Т1, Т2, Т3 - BC237;
- тиристоры TН1, ТН2, TН3 - C106D (T106D);
- конденсатор С1 – 100…200 мкФ/25…50 В; С2, С3 и С4 – 10 мкФ/50 В;
- диоды D1…D4 - DS1(DS1
- резистор R1 – 56 кОм / 0,5Вт; R2, R7, R11 - 6,8 кОм; R3, R4, R8, R9, R12, R13 - 5,6 кОм; R5, R6, R10, R14 – 56 кОм; R15 – 33 кОм;
- подстроечный резистор Р – 47…51 кОм.
ВНИМАНИЕ!
Устройство работает от сети 220 В, это опасно! Плата должна быть изолирована так, чтобы исключить возможность касания к токоведущим элементам. Провода гирлянд должны быть хорошо изолированы, и не иметь оголённых участков. Чтобы не было помех по сети, рекомендуем подключать устройство через сетевой фильтр, схема которого приведена на рис.8.
Риc.8. Схема сетевого фильтра.
Литература
1. www.qrz.ru/schemes/detail.phtml?id=47
2. ismradio.chat.ru/smusic.html
Заключение
Чтобы сэкономить время на поиск компонентов и разводку платы для изготовления цветомузыкальной приставки и "бегущих огней", МАСТЕР КИТ предлагает набор NK294 , из которого можно самостоятельно собрать нужное устройство. Оно состоит из печатной платы, всех необходимых компонентов, подробного руководства по сборке и настройке.








