Юрий Садиков
г. Москва
Устройство, описываемое в этой статье, представляет собой простой, компактный и надежный внутрисхемный программатор микроконтроллеров семейства AVR компании ATMEL. Он полностью совместим с эмулятором AVR910 ATMEL и подключается к USB-порту персонального компьютера.
Применение данного устройства существенно уменьшает затрачиваемое время на программирование и заметно упрощает процесс отладки проектируемого устройства. Список поддерживаемых микроконтроллеров: 89S53, 89S8252, 90S2113, 90S8515, ATtiny13, ATtiny26, ATtiny45, ATtiny2313, ATmega48, ATmega8, ATmega8515, ATmega8535, ATmega16, ATmega32, ATmega64, ATmega128.
В статье описан процесс отладки модуля "Дистанционное управление на ИК-лучах" BM8040 МАСТЕР КИТ, содержащего "старую", требующую обновление, прошивку на микроконтроллере ATMega 8.
Использование этого устройства и функции внутрисистемного программирования: SPI - System Programming Input, программирование через персональный компьютер (дословно), даёт возможность быстро и многократно программировать Ваше микропроцессорное устройство в собранном виде, не отключая его питания. При этом процесс отладки программного обеспечения радиолюбительского устройства заметно упрощается, сокращается затрачиваемое на это время.
Рис.1. Внешний вид программатора BM9010.
Технические характеристики
- Напряжение питания: 5 В (по шине USB)
- Ток потребления, не более 50 мА
- Интерфейс подключения к ПК : USB
- Интерфейс программатора: ISP
- Габаритные размеры устройства: 57х20 мм
- Список поддерживаемых контроллеров ATMEL: 89S53, 89S8252, 90S2113, 90S8515, ATtiny13, ATtiny26, ATtiny45, ATmega48, ATmega8, ATmega8515, ATmega8535, ATmega16
- ATmega32, ATmega64, ATmega128
Конструкция
Рис.2. Электрическая принципиальная схема программатора BM9010
Светодиод VD1 сигнализирует подачу питания на программатор. Светодиоды VD2 и VD3 обозначают режимы чтения и записи.
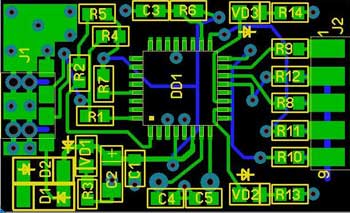
Конструктивно адаптер выполнен на печатной плате из фольгированного стеклотекстолита (рис.3 и рис.4).
Рис.3. Вид печатной платы со стороны компонентов.
Рис.4. Вид печатной платы со стороны проводников.
Подключение адаптера к радиолюбительскому устройству производится посредством гибкого шлейфа, входящего в комплект. Красная полоска на шлейфе обозначает начало отсчета контактов, соответствующее нумерации на разъеме. Назначение контактов разъема приведено на принципиальной электрической схеме рис.2.
Порядок подключения, настройки и использования адаптера.
Подключите шлейф к программатору (рис.5).
Рис.5. Подключение шлейфа к программатору.
Второй разъём шлейфа подключите к SPI-разъёму отладочного устройства, как показано на рис. 6-8 (это то устройство, которое Вы собираетесь программировать).
Рис.6. Отладочный модуль BM8040 МАСТЕР КИТ с ISP разъёмом.
Рис.7. Подключение шлейфа к отладочному модулю.
Рис.8. "Сцепка" готова для подключения к компьютеру.
Подключите устройство к USB-порту включённого компьютера непосредственно (рис.9) или через удлиняющий кабель (рис.10).
Рис.9. Наличие напряжения питания индицирует светодиод красного цвета.
Рис.10. Подключите устройство к USB-порту включённого компьютера.
Наличие напряжения питания индицирует светодиод красного цвета. Программатор должен определиться автоматически как AVR910USB и предложить установить драйвер.
Для правильной работы адаптера необходимо применять наше программное обеспечение bm9010_v.1.3.rar.
Подключение программатора BM9010 к отладочному устройству BM8040, содержащему микроконтроллер ATmega8, производится посредством гибкого шлейфа (рис.8). Красная полоска на шлейфе обозначает начало отсчета контактов, соответствующее нумерации на разъем.
Рис.11. Начало инсталляции.
Рис.12. Поиск драйвера.
Рис.13. Находим место расположения драйвера.
Рис.14. Закачиваем драйвер.
Рис.15. Установка драйвера успешно завершена.
Рис.16. Найдено новое оборудование - наш программатор!
Рис.17. Запуск программной оболочки AVR Prog.
Рис.18. Выбор программируемого микроконтроллера, см. снизу ATMega8 и устанавливаемой с РС на него прошивки: 8040_ver.2_HEX (см. вверху).
Рис.19. Программирование микроконтроллера начато и успешно завершено: теперь модуль BM8040 содержит обновлённую прошивку!
Заключение
Чтобы сэкономить время и избавить Вас от рутинной работы по поиску необходимых компонентов и изготовлению печатных плат МАСТЕР КИТ предлагает готовый блок BM9010 - USB внутрисхемный программатор AVR микроконтроллеров.
Литература
1. Сайт производителя эмулятора AVR910 - www.atmel.com
Материал опубликован в журнале Радиохобби 2008`01.



















