Максим Лебедев
г. Москва
Лет 10 назад, основная проблема, с которой сталкивались радиолюбители (и не только они) при проектировании и построении регуляторов мощности – это изрядное тепловыделение управляющих элементов - соответственно, большие теплоотводы и в конечном итоге большие габариты и низкий КПД. Но ничто не стоит на месте и с развитием и расширением электронной элементной базы, мы получили возможность создавать гораздо более совершенные устройства для самых разнообразных областей применения. В частности, компания МАСТЕР КИТ, выпустила несколько наборов для самостоятельной сборки и модуль, с самыми разнообразными параметрами. О них и пойдёт речь.
Регулятор мощности 2600 Вт/ 220 В - MK071
Рис.1. Внешний вид модуля МК071.
Устройство MK071 (аналог - MK071M) представляет собой совершенно готовый и настроенный модуль с четырьмя проводами для подключения питания и нагрузки, мощность которой и предлагается регулировать.
Основные технические характеристики МК071:
- Напряжение питания 220 В
- Максимальная мощность нагрузки 2600 Вт
В общем, проще не придумаешь – берете модуль, подключаете питание и нагрузку согласно схеме – и можно регулировать.
Подключить можно практически что угодно – лампы накаливания, обогреватели, асинхронные двигатели (рис. 2).
Рис.2. Схема подключения.
Если мощность подключенной вами нагрузки превышает 800 Вт, модуль обязательно нужно установить на радиатор, площадью не менее 1000 кв. мм, для чего в задней части модуля присутствует фланец с крепежными отверстиями.
Регулятор яркости ламп накаливания 12 В/50 A - NM4511
Следующий набор NM4511 (рис. 3) ориентирован на регулировку нагрузки, работающей от относительно небольшого (до 24 В) постоянного напряжения, но потребляющей большой ток. Он найдет применение, например, у автовладельцев и фото- видео операторов.

Рис.3. Внешний вид NM4511.
Основные технические характеристики NM4511:
- Напряжение питания 6 - 24 В
- Максимальный ток нагрузки 50 А
- КПД, не менее 99 %
- Диапазон регулировки 0 - 100 %
- Рабочая частота 500 Гц
- Ток потребления, не более 1,5 мА
- Размер печатной платы 40х35 мм
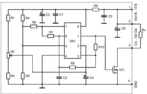
Схема (рис.4) состоит из ШИМ генератора на сдвоенном операционном усилителе DA1 (LM358) и мощного полевого транзистора VT1.
Рис.4. Электрическая принципиальная схема NM4511.
За счет того, что сопротивление открытого канала транзистора составляет всего 0,008 Ом, при мощности нагрузки 100…150 Вт (10…12 А) он рассеивает очень мало тепла и можно обойтись без радиатора, что существенно повлияет на габариты устройства. При больших мощностях, радиатор все-таки понадобится.
В набор входит полный комплект элементов, приведенных в таблице 1.
Таблица 1. Перечень компонентов.
| Позиция | Номинал |
| C1, C2, C5 | 0,1 мкФ/50 В |
| C3, C6 | 22 мкФ/16 В |
| C4 | 1 мкФ/50...100 В |
| R1, R3 - R6 | 20 кОм |
| R2 | 50 кОм |
| R7, R8 | 10 кОм |
| R9 | 100 Ом |
| R10 | 1 МОм |
| DA1 | LM358 |
| VT1 | IRF3205 |
| Печатная плата | A451, 40x35 мм |
Ну и конечно же, печатная плата (рис.5 и 6), достаточно хорошо продуманная, что необходимо при изготовлении импульсных устройств.
Рис.5. Вид печатной платы со стороны компонентов.
Рис.6. Вид печатной платы со стороны проводников.
В качестве нагрузки можно применять любые устройства, работающие от постоянного напряжения – особенно это пригодится в автомобиле. Регулировка яркости ламп или температуры подогрева сидений, плавная регулировка оборотов вентилятора печки – в общем, применений масса.
Регулятор мощности 800 Вт/220 В NK008
Устройство NK008 предназначено для регулирования мощности электронагревательных, осветительных приборов, мощности электропаяльника, асинхронных электродвигателей переменного тока (вентилятора, электронаждака, электродрели и т.д.). Благодаря большому диапазону регулировки и мощности регулятор найдет широкое применение в быту.
Рис.7. Внешний вид NK008.
Основные технические характеристики NK008:
- Напряжение питания 220 В
- Максимальная мощность нагрузки 800 Вт
- Размеры печатной платы 62х43 мм
Регулировка напряжения нагрузки осуществляется симистором VS2, на управляющий вход которого подается регулирующее напряжения с потенциометра R3 через динистор VS1 (рис.8).
Рис.8. Электрическая принципиальная схема NK008.
Симисторный регулятор мощности использует принцип фазового управления. Принцип работы такого регулятора основан на изменении момента включения симистора относительно перехода сетевого напряжения через ноль. В набор входят следующие компоненты (табл.2).
Таблица 2. Перечень компонентов.
| Позиция | Номинал |
| R1 | Не устанавливается |
| R2 | 22 кОм |
| R3 | 1 МОм, СП3-23И |
| R4 | 4,7 кОм |
| R5 | 120 Ом/5 Вт |
| C1, C2 | 0,047 мкФ |
| C3 | 0,068 мкФ/630 В |
| VS1 | DB3 (30...45 V), динистор |
| VS2 | BT136-600D, симистор |
| ED500V-2*5, 2-х контактный клеммный зажим | IRF3205 |
| Печатная плата | A008, 62x43 мм |
Рис.9. Вид печатной платы со стороны компонентов.
Рис.10. Вид печатной платы со стороны проводников.
Регулятор, благодаря своей большой нагрузочной способности позволяет подключать к себе как осветительные приборы, так и более ресурсоемкую нагрузку, типа электрической дрели, лобзика или электронаждака.
Только надо помнить, что при мощности нагрузки более 100 Вт симистор необходимо установить на радиатор.
В заключении, хочу вам напомнить о такой вещи, как техника безопасности. Из трех регуляторов, описанных здесь, два работают при напряжении 220 В.
Выполняйте все работы только при отключенном от сети устройстве.
Материал опубликован в журнале Радиодело 2005`06.









